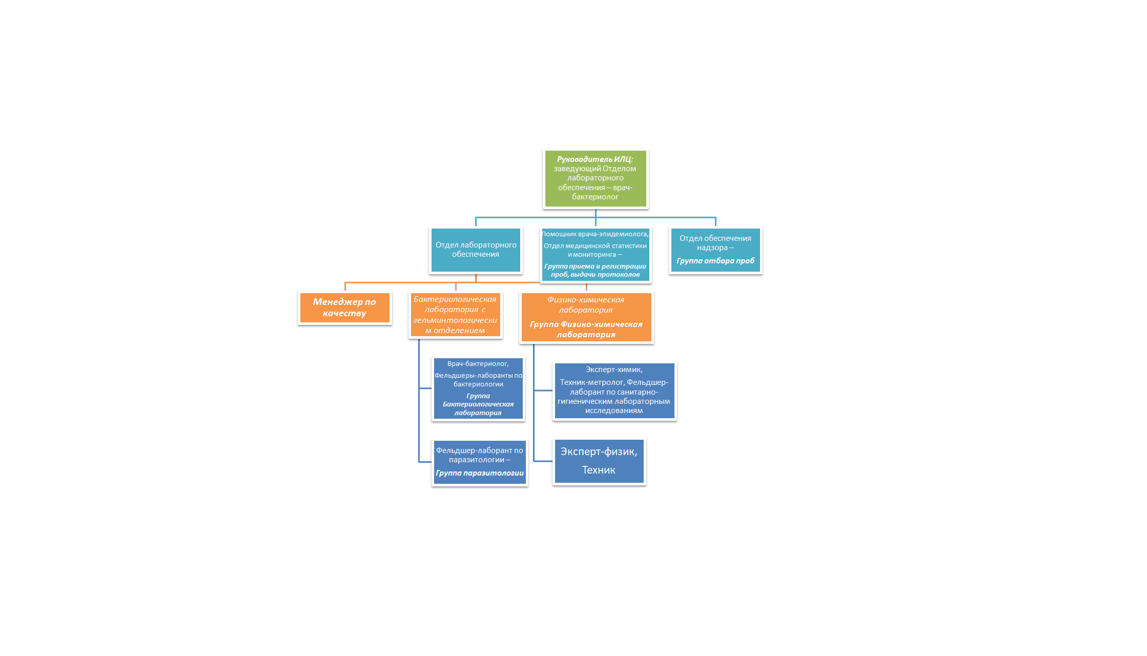
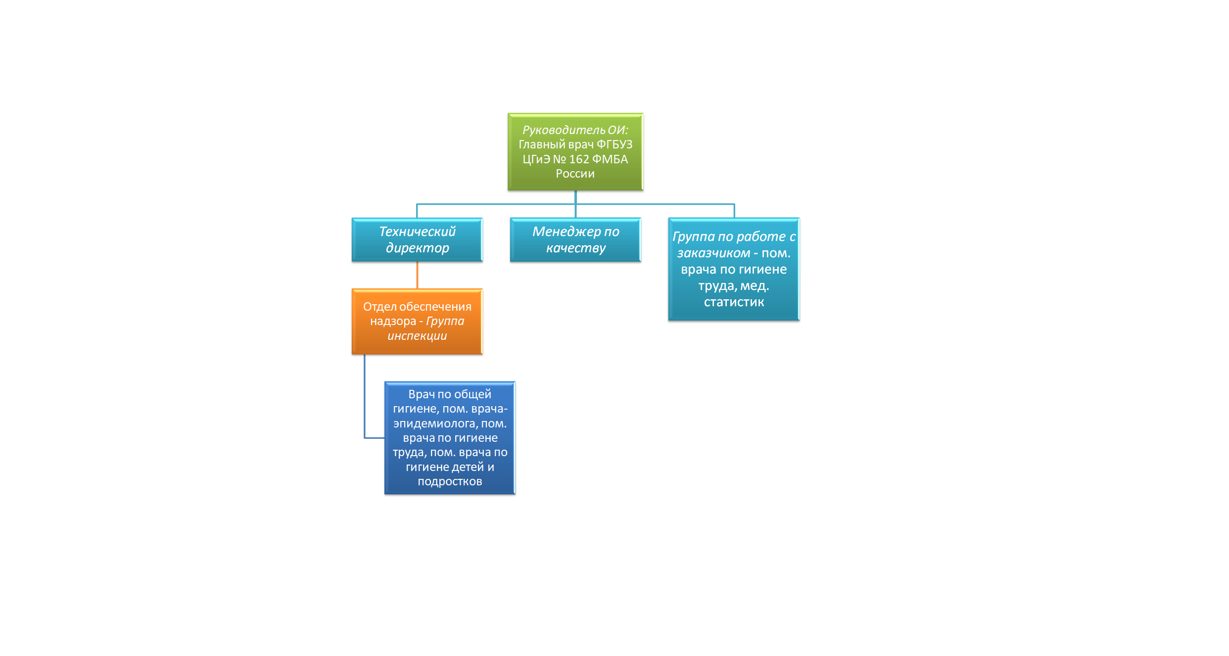
| Васильев Сергей Юрьевич | Главный врач ЦГиЭ № 162, руководитель Органа инспекции | |
| Першина Ольга Фёдоровна | Технический директор Органа инспекции | |
| Килина Людмила Сталиковна | Врач-бактериолог, руководитель Отдела лабораторного обеспечения | |
| Журёнкова Евгения Владимировна | Менеджер по качеству ОИ, специалист по работе с заказчиком ОИ | |
| Левчук Елена Николаевна | Главный бухгалтер | |
| Пляц Светлана Николаевна | Экономист, инспектор отдела кадров | |
| Калинина Екатерина Владимировна | Заведующая хозяйственным отделом, специалист-метролог |
Адрес: г. Усть-Катав, ул. Рабочая, д. 23А
E-mail: cge162@fmbamail.ru
Телефон: 8-351-672-57-32